NanoTrasen
Дополнительные действия
- Редакторы вики уже ведут работу над данной статьёй.
- При желании, вы можете подать заявку на редактора в нашем Discord и тоже принять участие в улучшении статьи.
- Данный этап: Начальный
![]() |
||
| NanoTrasen | ||
|---|---|---|
| Штаб-квартира | Альбия, Земля | |
| Ранг корпорации | Трансгалактическая | |
| Главный Исполнительный Директор | Брен Крац | |
NanoTrasen (далее НТ) - это самая крупная трансгалактическая корпорация, один из основных поставщиков на рынок высокотехнологических товаров, а также спонсор множества исследований на различные тематики. Наиболее главными продуктами НТ можно считать различную технику, основанную на блюспейс технологиях. Но помимо них компания также занимается разработкой электроники и искусственного интеллекта, добычей полезных минералов, а также имеет доходы от множества своих патентов.
НТ наши дни
На нынешний день НТ является передовым игроком в области технологий и научных исследований. NanoTrasen имеет широкий спектр деятельности, включая создание новых видов искусственного интеллекта, проектирование и строительство космических станций, а также исследования в области квантовой физики, блюспейс и темной энергии.
НТ также заинтересована в колонизации и освоении новых секторов галактики, и часто спонсирует различные экспедиции, исследовательские группы, а также целые компании. Компания также может сотрудничать с правительствами некоторых планет для создания и реализации множества амбициозных проектов. На данный момент НТ не только является влиятельным игроком на рынке, а также лидером в сфере технологий, но также имеет значительный политический вес. Согласно законам федерации, а в частности поправке 84 Гражданского Кодекса Объединенного Правительства Земли, НТ имеет полное и беспрекословное право использовать любые ресурсы на территориях, признанных активами корпорации (планеты, колонии, станции), если это не нарушает галактический закон федерации. Таким образом, компанию можно считать своеобразным квазигосударством, на территории которого имеются свои законы, исполнительные органы и судебная система, хотя официально НТ не предпринимает никаких действий для отделения от государства (хотя и ревностно относится к защите своей "корпоративной свободы" на территории своих активов).
История
Компания начинает свою историю в 2425 году, когда ряд мелких независимых исследовательских группы объединяются в одну компанию NanoTrasen, что позволяет активно начать наращивать роль в исследовательской сфере.
Уже на 2434 год НТ имеет ряд лабораторий, а также несколько производственных комплексов в пространстве Солнечной Системы, а продукция корпорации поставляется практически на все населенные планеты. В этот промежуток времени НТ в основном занималась высокотехнологической электроникой будто то деталями для космических двигателей, заканчивая горнодобывающим оборудованием.
Активный рост корпорация начала расти в 2487 году, когда на почве покупки НТ компании «Serfan», которая стала одной из первых, поглощенных НТ компаний и первым участником её конгломерата. На фоне покупки НТ компании её акции начали стремительно расти, как и влияние на рынке, что позволило компании начать продавать свою продукцию в стремительно растущих колониях (ранее этим не занимались ввиду рискованности этого дела).
В 2578 году все растущий конгломерат NanoTrasen начинает поглощать множество компаний в частности: «AirCraft» - специализируется на строительство и обеспечение космических станций. «MPlan» - специализируется на торговле сырьем, минералами и ресурсами, а также на разработке новых методов добычи и переработки природных ресурсов «BioTech» - занимаются исследованиями в области биотехнологий, генной инженерии, медицины и фармацевтики. Компания разрабатывает новые лекарства, биологические препараты и методы лечения.
В 2678 НТ столкнулась с серьезным кризисом, вызванным вспышкой бунтов на нескольких своих колониях. Компания была вынуждена принять жесткие меры для подавления бунтов и восстановления порядка, но потери активов сделали так, что компания была вынуждена прекратить свою экспансию и распродать часть активов.
Последствии компания принимать рискованное решение и соединяется в синдикат с КиберСан, для получения более влиятельного положения на рынке робототехники и вместе с ней начинает первые разработки в сфере блюспейс, что впоследствии станет основным научным активом корпорации. Уже к 2700-ым годам акции компании выросли более чем в 120% благодаря, взаимодействию с КиберСан с которым они вступили в корпоративный синдикат. Но взаимоотношения двух компаний были прерваны, а НТ разорвала договоренности, а так же забрала с собой все наработки по блюспейс, отстояв свое право в множестве судов.
2652 году НТ начала строительство своего флагманского космического корабля - "Икар". Этот проект стал символом технологического превосходства компании и вызвал огромный интерес со стороны других корпораций, а так же ОПЗ. НТ в очередной раз продемонстрировало свое технологическое превосходство построив доселе невиданных масштабов боевой корабль, что до недавнего времени, не смотря на почтенный возраст, являлся флагманом её флота.
С 2759 по 2867 года активы корпорации значительно увеличиваются и компания занимает полноправное место, как «Самая Крупная Корпорация известного космоса». Уже на тот момент активы корпорации могут тягаться с некоторыми планетами, а то и секторами федерации. Но вооруженные силы компании остаются значительно слабыми, что впоследствии ряда террористических актов вынуждает её выделить более чем 15% своего бюджета на формирования вооруженных сил для защиты интересов своего торгового конгломерата.
С 2900 по 3000 годах в галактике наблюдается нестабильная ситуация вызванная волнениями на многих колониях и планетах. НТ чаще всего остается нейтральной в этом плане, но иногда не пренебрегает к рейдерским захватам исследовательских комплексов с помощью сил своих подконтрольных частных армий, а иногда и вооружённых сил федерации. Так же с именно этого времени начинается активными вооружённые столкновения с «Синдикатом Прогресс», а в частности с бывшим партнёром КиберСан.
3015 году НТ объявляет о новом амбициозном проекте по строительству корабля нового поколения, что превзойдёт все прошлые творения конгломерата. По сей день остается загадкой, что именно стоит ожидать от компании, но известно, что это будет что-то бесспорно технологически совершенное. На нынешнюю дату НТ все еще по праву считается лидирующей корпорацией в галактике, чье влияние и могущество сильно опережает многих. Конгломерат «НаноТрайзен» занимает львиную долю в рынке ОПЗ и множества более мелких государств известного космоса
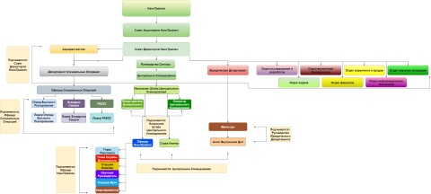
Внутреннее устройство
Как говорилось ранее, НТ — это конгломерат множества компаний, которые так или иначе работают совместно с самой NanoTrasen. Сам конгломерат представляет собой объединение более мелких корпораций, чья направленность может иногда сильно отличаться от «материнской» компании.
В частности, наиболее важные члены конгломерата НТ:
- NT AirCraft — крупная строительная компания, специализирующаяся на возведении и обеспечении космических станций. НТ широко использует станции именно этой компании ввиду их надёжности и наличия всего необходимого для исследовательских целей.
- NT MPlan — добывающая компания, специализирующаяся на торговле сырьём, минералами и ресурсами, а также на разработке новых методов добычи и переработки природных ископаемых.
- NT BioTech — крупная компания, занимающаяся исследованиями в области биотехнологий, генной инженерии, медицины и фармацевтики. Она разрабатывает новые лекарства, биопрепараты, методы лечения, а также различные импланты, например «имплант защиты разума».
- NT MehCorp — небольшая производственная корпорация, основным направлением которой является строительство и разработка гражданских и военных роботов крупного масштаба.
- NW (Новый Мир) — исследовательская компания, занимающаяся организацией и финансированием экспедиций по открытию новых, неисследованных секторов галактики.
Основные элементы внутренней структуры НТ

- Совет акционеров NanoTrasen — высший орган управления корпорацией, представляющий интересы акционеров. Совет принимает стратегические решения, назначает исполнительные органы (например, Совет директоров) и контролирует их деятельность. Важные решения, такие как утверждение финансовой отчётности или распределение дивидендов, принимаются именно на заседаниях совета.
- Совет Директоров - Орган, состоящий из высокопоставленных членов корпорации, который обсуждает и утверждает стратегические планы и решения. Председатель совета директоров - Майк Громов.
- Главный Исполнительный Директор (CEO) - Ведущий руководитель компании и председатель Совета Директоров, который отвечает за стратегическое управление и принятие ключевых решений. В настоящее время главным исполнительным директором НТ является - Брен Крац.
- Адмиралтейство - Отвечает за контроль и координацию торгового и космического флота корпорации, а также за все вооружённые формирования корпорации. На текущий момент, главой Адмиралтейства является Адмирал - Орни Шлатов-Эрпешов
- Руководство Квадранта - является основным высшим исполнительным и регулирующим органом НТ, руководящий всеми объектами корпорации в квадранте и отвечающий перед Советом Директоров. Для делегации полномочий, квадранты делятся на сектора, которые возглавляться Центральными Командованиями
- Центральное Командование (ЦК) - является исполнительным и регулирующим органом, управляющий станцией в секторе и ответственно перед Руководством Квадранта. Оно также ответственно за выдачу целей и приёма целей у станции.
- Внутренние Департаменты - НТ подразделяется на различные департаменты и отделы в зависимости от специализации и функций.
- Региональные Подразделения - НТ имеет филиалы и офисы в различных квадрантах галактики, которые отвечают за местное управление. Это могут быть как мелкие магазины на колониях, так и крупные сети в богатых системах.
- Сотрудники - Работники НТ делятся на различные категории, включая инженеров, ученых, сервисный персонал, охрану и т.д.
Внутренние Департаменты корпорации
Внутренние департаменты Нанотрейзен играют ключевую роль в организации и управлении деятельностью компании. Большую часть малозначимых функций НТ предпочитает отдавать своим «младшим» компаниям, оставляя за собой либо наиболее важные функции, либо те которое желает лично контролировать.
- Отдел исследований и разработок: Этот департамент занимается разработкой новых технологий, биотехнологий, кибернетики, блюспейс и других инновационных продуктов. Он играет важную роль в поддержании технологического превосходства НТ и обеспечении ее конкурентоспособности.
- Отдел внутренней безопасности: Задачей этого департамента является обеспечение безопасности как сотрудников корпорации, так и не допустить потерю ценной информации или актов кибершпионажа. Большая часть агентов внутренней безопасности находятся в наиболее перспективных научных и производственных центрах корпорации тем самым не допуская утечки информации.
- Отдел маркетинга и продаж: Этот департамент отвечает за разработку маркетинговых стратегий, продвижение продукции НТ на рынке и управление отношениями с клиентами. Он играет важную роль в привлечении новых клиентов и увеличении объемов продаж компании.
- Отдел кадров: Задачей этого департамента является управление персоналом НТ, найма новых сотрудников, обучение персонала, развитие карьеры и управление внутренними процессами, связанными с персоналом. Так же именно этот отдел и занимается курирование множества различных академий и высших учебных заведений с которыми у НТ имеется договорённости.
- Отдел финансов: Этот департамент отвечает за финансовое планирование, управление бюджетом, финансовую отчетность, управление ресурсами компании и другие финансовые аспекты деятельности НТ.
- Отдел информационных технологий: Задачей этого департамента является обеспечение работы информационных систем компании, защита данных, разработка программного обеспечения и другие аспекты, связанные с информационными технологиями. Изначально был независимым отделом, но ввиду увеличения актов кибершипонажа в компании, начинает все больше работать на департамент внутренней безопасности
- Отдел внешних отношений: Играет ключевую роль в управлении внешними связями компании и обеспечении эффективного взаимодействия с другими корпорациями, государствами и организациями в галактике.
- Юридический департамент: отвечает за охрану правопорядка и решения ситуаций нарушений закона
- Департамент Специальных Операций: Задача этого отдела является формирование, обеспечение и подготовка специализированных подразделений корпорации, чья основная цель это оперативное реагирование на экстренные вызовы для защиты активов корпорации.
Внешняя политика корпорации
Внешняя политика NanoTrasen по отношению к другим государствам строится на принципах взаимовыгодного сотрудничества, с активным продвижением своих идей. Компания стремится к развитию партнерских отношений, хоть и часто прибегает к агрессивному поглощению наиболее перспективных мелких компаний.
Несмотря на свои крупные финансовые ресурсы, компания так же занимается активным поиском инвестиций со стороны частных инвесторов или государства. Так же НТ может брать заказы на исследование и разработку новейшей техники.
В отношениях с государствами НТ придерживается принципов отстаивания своих интересов. Часто НТ с помощью своего влияния лоббирует свои интересы в парламент федерации. По отношению к СССП НТ держит нейтральную политику, ввиду своей невозможности влиять на страну, а так же низкую клиентскую базу. К более мелким государствам НТ может вести различную политику от агрессивного захвата внутреннего рынка, заканчивая обоюдно равными торговыми отношениями.
К наиболее агрессивно настроенным корпорациям НТ часто прибегает к актам шпионажа, диверсий, а так же рейдерскими атаками на крупные активы противника. Стоит учесть, что чаще всего НТ избегает использование личных боевых подразделений, используя вместо них различных наймитов или ряд личных ЧВК.
Экономика и исследования
Цели Компании NanoTrasen: «Развитие технологий и науки для процветания галактики»
Отрасли: Исследования, разработка нового оборудования, добыча и обработка полезных минералов, строительство космических объектов
Активы корпорации: Внутренние активы корпорации включают в себя обширный торговый флот, состоящий из различных типов космических судов, предназначенных для перевозки грузов и пассажиров между планетами и системами, а также отстаиванием интересов корпорации в наиболее нестабильных секторах галактики. Кроме того, корпорация владеет большим количеством космических станций, на которых осуществляются различные производственные и научные процессы.
Колонии, находящиеся под контролем корпорации, являются ключевыми активами, обеспечивающими доступ к ресурсам и рынкам в различных уголках космоса. Производственные и добывающие комплексы, принадлежащие как самой компании, так и ее дочерним компаниям, играют важную роль в обеспечении постоянного потока продукции и ресурсов. Экономика НТ, как ключевой компании по разработке блюспейс технологий и высокотехнологической электроники, темной энергии, играет важную роль в галактической экономике. Блюспейс технологии, созданные НТ, обеспечивают быструю и безопасную транспортировку между различными точками галактики, что способствует развитию торговли, научных исследований и обмена культурой между разными мирами. Наличие патентов на новые виды двигателей на основе блюспейс позволяет компании держать чуть ли не беспрекословное лидерство в этой сфере, являясь по сути своей полноправным монополистом.
Исследования НТ касаются множества тем начиная от ведущих биоразработок, заканчивая эзотерическими учениям и влияниями их на материальный мир. Но ключевыми темами НТ остаются: Блюспейс – ключевая исследовательская работка корпорации, позволяющая любому объекту быстро преодолевать большие расстояния. Разработки сфере топливной промышленности, в частности открытие «Плазмы» и последующее ее производство для нужд галактики. Ксеноисследования исследования в сфере ксеноархеологии, т.е исследование различных необычных по своей сути «артефактов» чьи уникальные свойства порой могут принести неожиданный результат. Сингулярные двигатели комплекс мер позволяющий создать малую контролируемую(а иногда не очень) черную дыру, которая используется для энергоснабжения станций НТ. Клонирование – благодаря разработкам компании «НТ Биотех», НТ на данный момент является единственным монополистом в галактики по технологии полного и быстрого клонирования живого объекта с полным сохранением его когнитивных функций, а так же личности
Вооружённые силы НаноТрайзен: структура и задачи
Вооруженные силы НаноТрайзен чаще всего представлены как внутренние силы корпорации чья основная задача — это обеспечение защиты интересов и активов корпорации. Чаще всего НТ избегает использования своих внутренних вооружённых сил в внешнеполитической галактической «игре».
Отряды службы безопасности(СБ): Эти отряды занимаются обеспечением безопасности объектов и сотрудников НТ на различных планетах, станциях и космических объектах. Они обучены действовать в различных условиях и ситуациях, чтобы предотвращать угрозы и обеспечивать защиту корпоративных интересов. СБ занимает роль полиции на объектах корпорации. Большая часть СБшников является выходцами корпоративных академий службы безопасности, чья задача обучение все увеличивающийся штат сотрудников Существует два вида СБ это как обычные знакомые всем Сбшнки, что например встречаются на космических станциях корпорации. Так и силы Внутреннего Отдела Безопасности – более элитная и привилегированная группа, чья задача защита наиболее важных объектов корпорации.
Торговый флот: НТ имеет свой торговый флот, который обеспечивает безопасную транспортировку грузов и материалов между различными планетами и системами. В составе торгового флота могут быть корабли различных классов, от грузовых до военных, чтобы обеспечить безопасность и эффективность перевозок. НТ имеет несколько основных флотов, которое напрямую подчиняется к совету директоров. В основном в торговый флот корпорации нанимаются перспективные офицеры из флота федерации, но у НТ имеется так же ряд академий для обучение новых кадров в этой сфере.
Отряды быстрого реагирования: Эти отряды специализируются на оперативном реагировании на чрезвычайные ситуации, угрозы безопасности или другие важные события. Они могут быть задействованы для быстрой реакции на инциденты и для обеспечения стабильности и порядка в различных ситуациях. Наиболее известные отрядами являются: ОБР, РХБЗЗ, Эскадрон Смерти.
ЧВК: НТ помимо разного рода корпорацией имеет в составе своего конгломерата ряд ЧВК, услугами которыми она пользуется в частности «WhiteWater», «Corvus», «Titan».
